git-flow 规范
流程规范
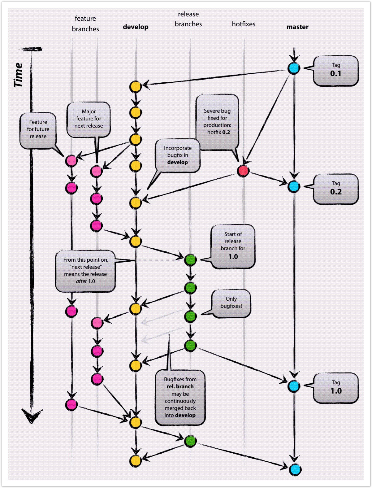
git-flow 流程

| 分支 | 功能描述 | 允许合入的分支 |
|---|---|---|
| master | 生产环境分支 | release, hotfix |
| develop | 基于master拉出的开发分支,保持最新的开发代码 | feature, release, hotfix |
| release_xxx | 基于develop拉出的预发布分支,测试完成后合并入master和develop,打tag | 不允许任何分支合并 |
| feature_xxx | 基于develop拉出的功能分支,开发完成后合入develop | |
| hotfix_xxx | 基于master拉出的hotfix分支,测试完成后合并入master和develop | 不允许任何分支合并 |
开发流程
- 从develop分支迁出一个feature分支
- 待feature开发完成,合并入develop分支,删除feature分支,做全面测试
- 测试完成后,从develop分支迁出release_xxx分支,做上线前准备及bug修复
- 待release完成后合并入master以及develop,打上tag,并删除release_xxx分支
- 基于master发布,或者基于tag发布
HotFix流程
- 从master迁出一个hotfix_xxx分支
- 修复完成并通过测试后,合并入master以及develop分支,并删除hotfix_xxx分支
操作命令
若不使用git-flow工具需要注意所有的merge都使用
$ git merge --no-ff
git merge –no-ff 可以保存你之前的分支历史。能够更好的查看 merge历史,以及branch 状态。
git merge 则不会显示 feature,只保留单条分支记录。
使用git flow工具
安装git-flow工具
$ brew install git-flow
git-flow 初始化,输入一些必要的信息,如命名约定
$ git flow init
Which branch should be used for bringing forth production releases?
- master
Branch name for production releases: [master]
Branch name for "next release" development: [develop]
How to name your supporting branch prefixes?
Feature branches? [feature/]
Release branches? [release/]
Hotfix branches? [hotfix/]
Support branches? [support/]
Version tag prefix? []
新增feature
该命令会从develop分支迁出feature分支,并切换到该feature分支
$ git flow feature start myfeature
feature开发完毕
该命令会合并myfeature分支到develop,删除myfeature分支,并且切回develop分支
$ git flow feature finish myfeature
新增release
该命令会从develop迁出release/0309
$ git flow release start 0309
完成release
该命令会从合并release/0309到master以及develop分支,删除release/0309分支,最后用release分支名打上tag
$ git flow release finish 0309
开启hotfix
该命令会从master迁出hotfix/xxx分支
$ git flow hotfix start xxx
完成hotfix
该命令会从合并hotfix代码到master和develop,并打上tag
$ git flow hotfix finish xxx